当前页面: 首页 > 办事服务 > “一件事一次办”目录清单
15、我要开医疗器械店
“一件事一次办”服务指南
“我要开医疗器械店”
一次性告知单
耒阳市政务服务中心
2021年04月
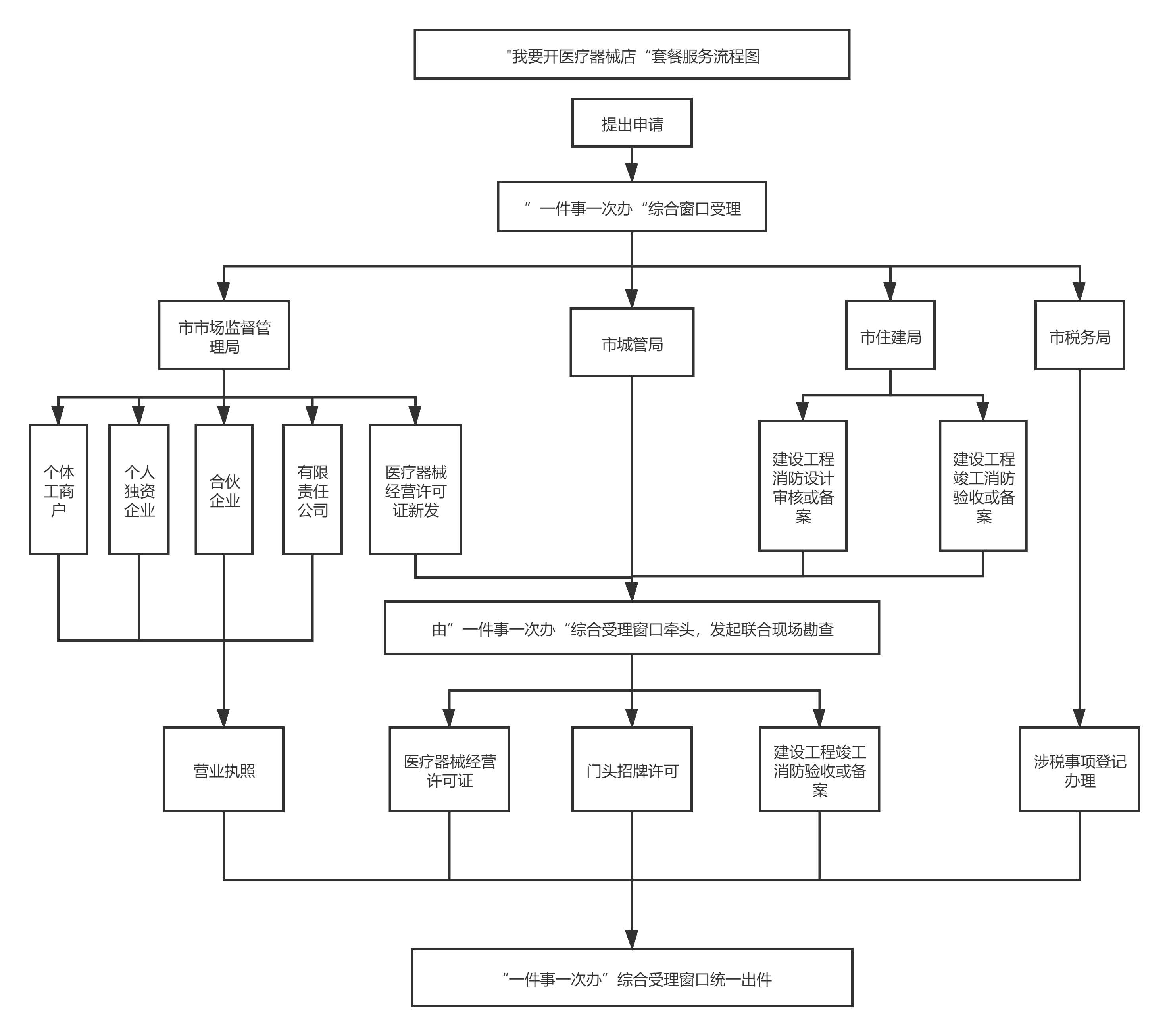
一、事项名称:“我要开医疗器械店”套餐服务
二、受理对象:企业法人
三、适用范围:耒阳市行政范围内新开医疗器械店
四、受理条件:
(一)申请人必须具有企业设立的条件;
(二)从事医疗器械经营活动,应当有与经营规模和经营范围相适应的经营场所和贮存条件,以及与经营的医疗器械相适应的质量管理制度和质量管理机构或者人员。
五、套餐服务联办证照(事项):
(一)营业执照;
(二)医疗器械经营许可证;
(三)临时占用城市道路审批和设置大型户外广告及在城市建筑物、设施上悬挂、张贴宣传品审批;
(四)建设工程消防设计审核或备案(备注:涉及场所建筑面积300㎡以下或投资额30万元以下的无需办理);
(五)建设工程竣工消防验收或备案(备注:涉及场所建筑面积300㎡以下或投资额30万元以下的无需办理);
(六)涉税事项办理。
六、审批部门:
市市场监督管理局、市城管局、市住建局、市税务局等部门。
七、受理窗口:
耒阳市政务服务中心“一件事一次办”综合业务受理窗口
八、办公地点:
耒阳市西湖南路566号政务服务中心
九、办公时间:
上午:9:00—12:00 下午:13:30-17:00
十、咨询监督电话:
业务咨询:0734-4758066
监督投诉电话:0734-4758366 政务服务热线:0734-12345
十一、申请材料:
涉及名称 | 序号 | 申请材料 | 材料类型 | 份数 | 材料要求 |
基本资料 | 1 | 经营者身份证复印件 | 复印件 | 1 | 申请人办理登记前,需先行对经营者及委托代人的身份信息实行实名验证 |
2 | 委托代理人证明 | 复印件 | 1 | 经营者及代理人签名 | |
3 | 代理人身份证(委托办理的提供) | 复印件 | 1 | 代理人签名 | |
市场主体设立登记 | |||||
①个体工商户设立登记 | 根据市场主体类型选择办理 | ||||
1 | 个体工商户登记(备案)申请书 | 原件 | 1 | ||
2 | 申请人身份证件 | 复印件 | 1 | ||
3 | 住所使用证明 | 原件或复印件 | 1 | ||
4 | 法律、行政法规和国务院决定规定在登记前须报经批准的或申请登记的经营范围中有法律、行政法规和国务院决定规定须在登记前报经批准的项目,提交有关批准文件或者许可证件 | 原件或复印件 | 1 | ||
②个人独资企业设立登记 | 1 | 《个人独资企业登记(备案)申请书》原件 | 原件 | 1 | |
2 | 企业住所使用证明 | 原件或复印件 | 1 | ||
3 | 从事法律、行政法规规定必须报经有关部门审批的业务的,提交有关批准文件 | 原件或复印件 | 1 | ||
③合伙企业设立登记 | 1 | 《合伙企业登记(备案)申请书》 | 原件 | 1 | |
2 | 全体合伙人的主体资格证明 | 复印件 | 1 | ||
3 | 全体合伙人签署的合伙协议 | 原件 | 1 | ||
4 | 全体合伙人对各合伙人认缴或者实际缴付出资的确认书 | 原件 | 1 | ||
5 | 主要经营场所使用证明 | 原件或复印件 | 1 | ||
6 | 法律、行政法规和国务院决定规定在登记前须报经批准的或申请登记的经营范围中有法律、行政法规和国务院决定规定须在登记前报经批准的项目,提交有关批准文件或者许可证件 | 原件或复印件 | 1 | ||
7 | 法律、行政法规规定设立特殊的普通合伙企业需要提交合伙人的职业资格证明的,提交相应证明 | 原件 | 1 | ||
④有限责任公司 | 1 | 《公司登记(备案)申请书》 | 原件 | 1 | |
2 | 公司章程 | 原件 | 1 | ||
3 | 股东主体资格证明或自然人身份证明 | 复印件 | 1 | ||
4 | 法定代表人、董事、监事和经理的任职文件 | 原件 | 1 | ||
5 | 住所使用证明 | 原件或复印件 | 1 | ||
6 | 法律、行政法规和国务院决定规定设立公司必须报经批准的或公司申请登记的经营范围中有法律、行政法规和国务院决定规定必须在登记前报经批准的项目,提交有关批准文件或者许可证件复印件 | 原件或复印件 | 1 | ||
医疗器械经营许可 | 办理医疗器械经营许可的提供 | ||||
1 | 法定代表人、企业负责人、质量负责人的身份证明、学历或者职称证明 | 原件 | 1 | 申请人提交 | |
2 | 经营范围、经营方式说明 | 原件 | 1 | 申请人提交 | |
3 | 经营场所的平面图、方位图、加工流程图 | 原件 | 1 | 申请人提交 | |
5 | 经营设施、设备目录 | 原件 | 1 | 申请人提交 | |
6 | 企业质量管理文件目录 (包括制度、职责、程序 ) | 原件 | 1 | 申请人提交 | |
7 | 计算机信息管理系统基本情况介绍和功能说明 | 原件 | 1 | 申请人提交 | |
8 | 企业提交材料真实性声明 | 原件 | 1 | 申请人提交 | |
设置大型户外广告及在城市建筑物、设施上悬挂、张贴宣传品审批 | 1 | 申请报告 | 原件/申请人签字 | 1 | 申请人自备 |
2 | 耒阳市城管局行政审批与公共服务办理表(城市容貌类) | 原件 | 1 | 政府部门核发 | |
3 | 广告设施经营企业营业执照,申请人身份证 | 复印件 | 1 | 申请人自备 | |
4 | 户外广告设施设置场地使用权证照 | 复印件 | 1 | 申请人自备 | |
5 | 广告设施设计平面图、结构图、效果图、设置地点、材质 | 原件 | 1 | 申请人自备 | |
6 | 广告设计安装施工企业资质证明 | 复印件 | 1 | 申请人自备 | |
7 | 涉及公共安全的,应提交设计单位或鉴定机构出具的安全证明 | 原件 | 1 | 申请人自备 | |
8 | 户外广告设置承诺书 | 复印件 | 1 | 申请人自备 | |
9 | 依照法律法规应提交的有关部门批准文件 | 复印件 | 1 | 申请人自备 | |
建设工程消防设计审核或备案 | 经营场所建筑面积300㎡以下或投资额30万元以下的无需办理 | ||||
1 | 建设工程消防设计审核或备案申报表 | 申请人提交 | 1 | 原件 | |
2 | 建设工程消防设计文件 | 申请人提交 | 1 | 原件/消防设计文件深度达到要求、内容全面 | |
3 | 设计单位资质证明文件 | 申请人提交 | 1 | 原件 | |
4 | 施工图审查报告 | 申请人提交 | 1 | 原件/建筑面积大于一万平方米以上的场所提供 | |
建设工程消防验收或备案 | 涉及场所建筑面积300㎡以下或投资额30万元以下的无需提供 | ||||
1 | 有防火性能要求的建筑构件、建筑材料、室内装修装饰材料符合国家标准或者行业标准的证明文件、出厂合格证 | 原件或复印件 | 1 | 必须真实、齐全,法人签字,单位的盖公章 | |
2 | 消防设施检测合格证明文件 | 原件 | 1 | 必须真实、齐全,法人签字,单位的盖公章 | |
3 | 工程竣工验收报告和有关消防设置的工程竣工图纸 | 原件 | 1 | 必须真实、齐全,法人或公民签字,单位的盖公章。图纸装订成册,加盖施工单位竣工章,(其中水,电,通图纸加盖消防施工单位竣工章及审图章) | |
4 | 施工、工程监理、检测单位的合法身份证明和资质等级证明文件 | 复印件 | 1 | 法人签字,单位盖章,材料必须真实,齐全。(注:各资质有效期不能过期) | |
5 | 建设单位的工商营业执照等合法身份证明文件 | 复印件 | 1 | 必须真实,齐全,法人签字,单位盖章 | |
公众聚集场所投入使用、营业前消防安全检查 | 50㎡以下无需办理 | ||||
1 | 消防安全检查申报表(提供单位具有自动消防设施操作员证书姓名及编号) | 原件 | 1 | ||
2 | 营业执照或工商行政管理机关出具的企业名称预先核准通知书 | 复印件 | 1 | ||
3 | 消防安全制度、灭火和应急疏散预案 | 复印件 | 1 | ||
4 | 场所平面布置图 | 复印件 | 1 | ||
5 | 员工岗前消防安全教育培训记录、培训签到册、培训照片 | 复印件 | 1 | ||
6 | 装修材料防火性能符合消防技术标准的证明文件、出厂合格证 | 原件和复印件 | 1 | ||
7 | 法人身份证 | 复印件 | 1 | ||
8 | 授权委托书原件及代理人的身份证复印件 | 原件和复印件 | 1 | ||
9 | 消防设施布置图(由具备相应资质的设计单位出具盖有该设计院公章的蓝图) | 原件 | 1 | ||
10 | 设计单位的营业执照、资质证书、法人身份证复印件 | 原件和复印件 | 1 | ||
11 | 该单位主体建设的产权手续复印件 | 原件和复印件 | 1 | ||
涉税事项办理 | 1 | 税务行政许可申请表 | 复印件 | 1 | 仅使用增值税专用发票的纳税人提交 |
备注:
1. 涉税事项办理:新办纳税人可填写《新办纳税人涉税事项综合申请表》,税务机关提供“套餐式”服务,可一并办理电子税务局开户、登记信息确认、增值税一般纳税人登记、发票票种核准、增值税专用发票最高开票限额审批、实名办税税控设备初始发行、发票领用等事项。
十二、审批时限:
“我要开医疗器械店”总审批时限为:12个工作日 | ||
涉及事项 | 工作日 | 备注 |
综合窗口受理 | 1 | 不含材料补正、申请人装修、现场踏勘或整改等时间;涉及增值税专用发票最高开票限额审批且最高开票限额十万以上的最多需要20个工作日。 |
营业执照办理 | 2 | |
医疗器械经营许可证新发 | 10 | |
设置大型户外广告及在城市建筑物、设施上悬挂、张贴宣传品审批 | 5 | |
建设工程消防设计审核或备案 | 7 | |
建设工程竣工消防验收或备案 | 10 | |
税务事项办理 | 即时 | |
十三、办理流程:

医疗机构申请执业登记注册书_81075医疗机构申请执业登记注册书
建设工程竣工验收消防备案申报表定稿_28097建设工程竣工验收消防备案申报表定稿
附件下载:
扫一扫在手机打开当前页