中国政府网
湖南省政府网
衡阳市政府网
中共耒阳市委
耒阳市人大
耒阳市政府
耒阳市政协
设为首页
|
加入收藏
|
网站无障碍
|
适老版
|
简
|
繁
湖南省政府网
衡阳市人民政府网
无障碍
适老版
全站检索
首 页
走进耒阳
政务公开
解读回应
办事服务
政民互动
投资耒阳
当前页面:
首页
>
政府信息公开
>
部门信息公开目录
>
市政府工作部门
>
衡阳市生态环境局耒阳分局
>
环境曝光台
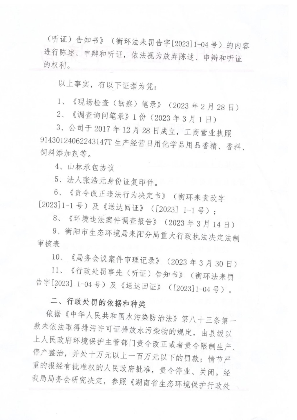
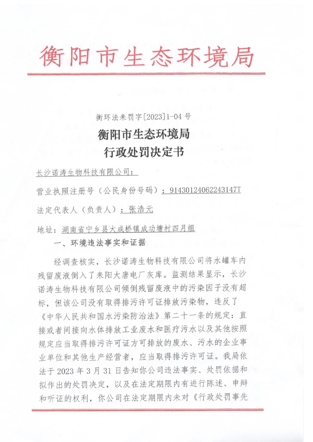
衡阳市生态环境局行政处罚决定书 衡环法耒罚字[2023]1-04
来源:
衡阳市生态环境局耒...
时间:2023-04-13 09:56:07
【字体:
大
中
小】
附件下载:
相关阅读:
扫一扫在手机打开当前页